Menu

走出去·越南
在过去的数十年间,越南见证了其经济的迅猛发展和社会的深刻变革。该国的经济增速在亚洲区域中位居前列,成为引人注目的增长典范。不仅如此,越南在贸易领域也取得了显著的进展,其对外贸易的蓬勃发展尤为引人瞩目。

倒计时!越南e-ID新政生效,外资企业紧急行动指南(含办理流程与材料准备)

发布时间:2025-07-11
来源:盈天越南
浏览次数:1361次
标签:

越南政府于2024年7月1日正式生效的 《电子身份识别和认证条例法令》(第69/2024/ND-CP号法令) 带来了重大变革。

自2025年7月1日起, 所有在越南运营的实体(包括外资企业、代表处、分公司)将无法再使用之前在国家或省级公共服务门户上注册的旧账户进行在线行政事务处理。

唯一的通行证将是全新的“电子身份证明”(e-ID)。


图片


01

什么是电子身份证(e-ID)?

What`s e-ID?

e-ID是越南政府推出的官方数字身份凭证,用于在数字环境中唯一识别和验证个人或组织身份。

它通过VNeID移动应用程序(由公安部开发)实现登录和使用,是未来处理在线政务、公共服务和各类数字交易的核心钥匙。



02

电子身份证的类型

Type

个人账户

个人 1级 e-ID

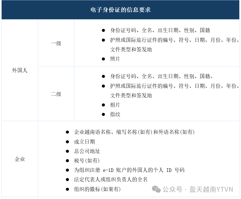
是基础账户,可在线申请(通过VNeID App),信息要求相对简单。

所需信息包含护照或国际旅行证件的身份证号码、全名、出生日期、性别、国籍、照片和号码、符号、日期、月份、年份、文件类型和签发地点。


个人 2级 e-ID

除1级信息外,必须录入指纹。能访问更全面的服务和数据。

必须本人亲自到越南公安部下属的移民管理机构或省公安厅申请。

法定代表人必须拥有2级e-ID,这是为公司注册e-ID账户的前提条件! 

  • 适用对象

    • 强制办理对象 

      所有持有越南有效临时居留卡(TRC蓝卡)或永久居留证的外国人,均需在2025年7月1日至8月19日的“50天专项行动”期间完成二级e-ID注册。

      此项政策依据越南第69/2024/NĐ-CP号法令实施,旨在统一管理外国居民信息,并提升行政服务效率。

      • 适用人群:包括在越工作、学习、长期居住的外国人。

      • 例外情况:6岁以下外国儿童可申请一级e-ID,但6岁以上需办理二级2。

    • 企业代表特殊要求 

      若外国人担任越南企业的法定代表,必须持有二级e-ID,否则可能影响企业合规性


图片

盈天建议

该选择哪个?

一级e-ID虽理论上开放申请,但政策主要导向为二级e-ID。因一级功能有限且不满足居留管理要求,长期在越外国人仍需以二级账户为主。

若需办理银行业务、租房登记等民事交易,必须使用二级账户认证信息

图片


公司 e-ID 账户(组织账户):

代表整个企业实体。

必须由该组织的法定代表人(或负责人) 使用其本人的 2级 VNeID 个人账户来申请和操作。

用于在线验证企业身份、处理行政程序。


图片



03

申请流程与材料准备

Application Process and Document Preparation

个人 1级e-ID 申请

通过VNeID App在线申请即可


个人 2级 e-ID 申请

  • 地点

必须本人亲自前往当地移民局或省级公安厅(移民管理机构)。

  • 所需材料

    • 有效护照原件。

    • 有效的越南永久居留卡或临时居留卡。

    • 填写完整的 TK01 表格(第 69/2024/ND-CP 号法令规定格式)。

    • 有效的越南手机号码、电子邮箱(如有)。

  • 处理时间

    • 国家出入境数据库已有照片和指纹:约 3个工作日。

    • 数据库无照片和指纹需采集:约 7个工作日。

  • 结果通知

通过 VNeID App、短信或邮件通知。

  • 账户激活

收到通知后7天内必须激活账户!逾期需联系管理机构处理。


公司 e-ID 账户申请

在法定代表人获得2级个人账户后

  • 途径

    • 法定代表人登录其 VNeID App(使用2级账户) 进行在线申请(更便捷)。

    • 亲自向电子身份识别管理机构提交 TK02 表格。(备选)

  • 关键要求

  法定代表人必须已持有有效的个人2级 VNeID 账户。

  若组织有多个法定代表人,申请时需获得其他所有法定代表人的同意。

  • 验证流程

管理机构会核对国家企业注册数据库等信息。信息齐全则快,信息缺失需额外验证则慢。

  • 处理时间

    • 信息完备(数据库匹配):约3个工作日。

    • 信息需额外验证:最长可达15个工作日。

  • 结果通知

通过 VNeID App、短信或邮件通知。

  • 账户激活

收到通知后7天内必须激活账户!逾期需联系管理机构处理


图片

盈天提示--几种特殊情况

  • 法定代表人在境外

这是最大痛点!公司e-ID申请强制依赖法定代表人的个人2级 e-ID,而办理2级 e-ID 必须本人亲赴越南并持有有效居留证件。

目前对于人不在越南、或无有效居留卡的法定代表人,尚无明确解决方案。

  • 无本地法定代表人

对于在越南没有常驻法定代表人的公司结构,如何满足“本人亲自办理”的要求是重大挑战。

  • 紧迫性

时间窗口有限!

个人2级e-ID和公司e-ID的申请都需要时间,且存在潜在验证延迟。

务必尽早启动法定代表人入境和申请流程。

图片




盈天洞见

越南强制推行电子身份证(e-ID)是提升数字化治理的关键一步,但也给外资企业,尤其是法定代表人在境外的中国投资者带来了切实挑战。核心在于法定代表人必须尽快入境越南办理个人2级 e-ID。

建议企业立即采取以下行动:

  • 立即核查

确认贵公司越南实体的法定代表人身份及其当前持有的越南居留证件状态(永久/临时居留卡是否有效?)。

  • 规划入境

如法定代表人目前不在越南或无有效居留卡,务必尽快安排其入境越南,并确保能合法申请到所需的居留证件,以满足办理个人2级 e-ID的条件。这是申请公司e-ID的第一步也是关键一步。

  • 寻求专业帮助

鉴于流程复杂且潜在问题多(如信息验证、材料准备、居留身份),建议咨询专业的越南法律、商务咨询机构,获取定制化支持和最新信息,确保合规过渡。

  • 预留充足时间

考虑到可能的排队、材料补充、验证延迟(最长15个工作日)和激活时限(7天),切勿拖延申请,为个人和公司e-ID申请预留时间



关于盈天越南YTVN

盈天越南YTVN是越南本土服务商,在河内、胡志明设有办公室,拥有资深律师团队、专业会计团队。

我们旨在通过专业的法务和财务服务,为您在越南的公司经营保驾护航,助力企业实现财务稳健和业务合规发展。