一站式海外投资咨询服务
协助企业跨境投资更便捷
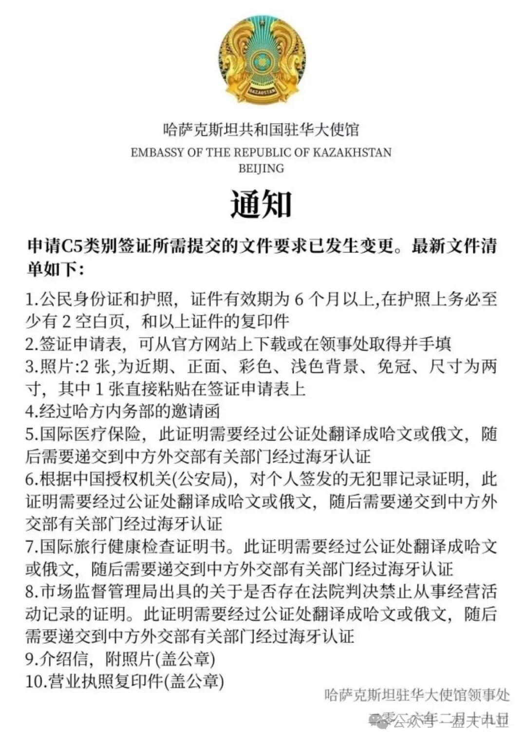
近日,哈萨克斯坦驻华大使馆领事处发布了一则重要通知,宣布申请C5类别签证所需文件发生变更:

本文将聚焦此次C5签证的政策变更,为您全面梳理哈萨克斯坦的签证体系,帮助计划前往这片中亚热土的人士快速找到最适合自己的合法入境路径。
变更要点
根据最新通知,自2026年起,申请C5投资签证的中国公民,在原有材料基础上,必须补充提交以下两项法定文件。这标志着哈萨克斯坦对投资人的合规审查与健康门槛正在提高。
国际旅行健康检查证明书
这是什么?可以简单理解为一份指定机构出具的、证明你身体健康适合国际旅行的体检报告。
在哪办?需要在当地的国际旅行卫生保健中心办理。例如在北京,就是“北京国际旅行卫生保健中心”。
注意:此证明需要经过公证处翻译成哈文或俄文,随后需要递交到中方外交部有关部门经过海牙认证。
无市场监管处罚证明
这是什么?这是一份由中国当地市场监督管理局(原来的工商局)出具的,证明您个人在国内没有被法院判决禁止从事经营活动的官方文件。
为什么要办这个?哈方此举是为了核查投资者的个人信用与合规背景,确保投资主体的良好资质。
在哪办?通常需要去您户籍所在地或常居地的市场监督管理局申请开具。
免签与守法红线
中国公民赴哈萨克斯坦,若以旅游、私人访问或商务为目的,可享受免签待遇,核心规则如下:
停留期限
单次入境最长可停留30天,每180天内累计停留不得超过90天。
活动限制
免签期间禁止从事有偿劳动、技术服务及设备安装等工作,此类活动需提前申请相应工作类签证。
守法义务
停留期间须遵守当地法律法规。如需延长停留时间或变更出行目的,须提前向哈移民部门申请办理相关手续。
常见签证类型
为满足投资、商务、工作、留学等不同需求,哈萨克斯坦设立了清晰的签证类别,具体情况如下:
C5投资签证
适用人群:计划在哈注册企业、进行资本投资或创业的人士。
签证时长:单次入境签证有效期最长为90天;多次往返签证有效期可达2年(哈萨克族裔申请人可申请3年)。
核心材料:新增上文提到的国际旅行健康检查证明书(含海牙认证)与无市场监管处罚证明,此外还需签证申请表、护照(有效期超6个月)、照片、哈方内务部出具的邀请函、经认证的国际医疗保险及无犯罪记录证明等。
B2商务签证
适用人群:赴哈进行商务洽谈、技术服务、项目对接等非直接雇佣性质活动的人员。
签证时长:单次签证最长90天;多次签证最长180天。
核心材料:签证申请表、护照、照片、哈方邀请函、国内派出单位介绍信及营业执照复印件等。
C3工作签证
适用人群:已获得哈国企业直接雇佣合同的技术人员、管理人员等。
签证时长:单次签证最长90天;多次签证有效期最长可达3年(部分情况可至5年)。
核心材料:签证申请表、护照、照片、哈方邀请函、雇主介绍信、营业执照复印件及哈萨克斯坦劳动部门签发的工作许可证。
C9教育签证
适用人群:获得哈国教育机构录取,计划赴哈长期留学或进修的人士。
签证时长:单次签证最长90天;多次签证有效期最长1年。
核心材料:签证申请表、护照、照片、哈方内务部邀请函、入学证明、培训合同及院校出具的官方函件等。
签证办理流程
确定目的与计划
明确赴哈事由与行程安排。
咨询与准备
建议提前电话咨询哈萨克斯坦驻华使领馆或专业机构,确认最新要求并索取申请材料清单,逐一准备。
递交申请
本人或通过授权代理前往哈驻华使领馆或指定签证代办点提交材料。
等待审理
耐心等待审核,必要时按通知补充材料。
领取签证
获批后,仔细核对签证页各项信息,确认无误后领取。
重要注意事项
费用与时间
签证费一经缴纳,不予退还。普通审理时间约为5个工作日,目前暂未开通加急服务。
办理地点
可前往哈萨克斯坦驻华使馆、驻上海总领事馆、驻香港总领事馆、哈萨克斯坦驻广州总领事馆(2026年新增)或驻乌鲁木齐签证代办点提交申请。具体地址请在使领馆官网查询确认。
领取方式
可按使领馆指定时间(通常为工作日下午)自取,或选择快递邮寄。
严守规定
耐心等待审核,必要时按通知补充材料。
领取签证
请务必确保申请的签证类型与实际出行目的完全一致。若被发现目的不符,可能在入境时被拒,或在哈期间因违反移民法规面临罚款乃至遣返。