一站式海外投资咨询服务
协助企业跨境投资更便捷
近日,哈萨克斯坦工业和建设部副部长伊兰·沙尔汗在接受记者采访时表示:哈萨克斯坦将对以“试验性工业开采”为名实施隐秘非法采矿的行为追究法律责任。
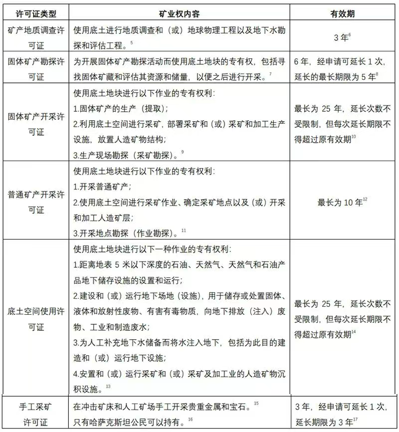
“在这方面,我们已批准针对各地区矿床的检查计划,2025—2026年期间将涵盖约440个目标。目前已检查约300个。遗憾的是,我们发现了多起以‘试验性工业开采’为借口实施隐秘非法采矿的迹象。因此,我们计划强化对此类行为的责任追究。” ——沙尔汗在接受采访时表示 工业和建设部专家团队正对矿产资源合同义务的执行情况进行常态化监测,如果发现类似行为,将引入吊销许可证的制裁措施。此前哈萨克斯坦并没有这一机制。沙尔汗强调。据他介绍,《刑法典》对非法开采和销售贵金属的行为已有相应处罚,目前部分案件正在调查中。 目前已确认七个目标。为彻底查明相关违法行为,我们还将继续开展检查。这类案件在全国范围内均有发现,从卫星图像上也能观察到,其中包括非法采金活动。相关损失正在计算中,涉及七处目标的案件材料已移交警方。 此外,有消息称,哈萨克斯坦工业和建设部将吊销阿克托别州、突厥斯坦州、东哈州和阿拜州等共计六宗金矿采矿权。 对于关注哈萨克斯坦矿产行业的投资者来讲,如何合法、合规地进入这一领域,或许是当下最需要解决的问题。 哈萨克斯坦管理矿业活动的核心立法是2018年生效的《底土和底土资源利用法》(简称“《底土法》”),该法将矿产资源分为碳氢化合物和固体矿产,后者中的非金属矿产被定义为普通矿产,铀矿则单独规制。法中详细规定了矿产资源使用权的取得、中止、终止、转让、质押及使用要求。 此外,政府法令和工业与基础设施发展部的命令进一步细化了相关规定,包括矿业权授予金、土地使用费、年度最低资金额度等内容。 与矿业活动密切相关的还有《贵金属法》《生态法》《土地法》《劳动法》《民防法》等。 矿业活动的管理机构主要是工业和基础设施发展部及能源部,前者负责固体矿产领域,后者负责铀和碳氢化合物领域,二者负责制定政策、颁发许可证或签订合同、监督矿业权主体履行义务等。 1 矿业权的取得与转让 哈萨克斯坦矿产资源归国家所有,外资企业可通过申请矿产资源使用许可证或与主管机关订立矿产资源利用合同两种方式原始取得除铀外的矿业权。碳氢化合物适用合同制度,其他矿产资源适用许可制度。 矿产资源使用许可证分为六种类型:矿产地质调查许可证、固体矿产勘探许可证、固体矿产开采许可证、普通矿产开采许可证、底土空间使用许可证和手工采矿许可证,不同许可证的内容、有效期和年度最低资金额度各异。 矿产资源使用许可证的类型及有效期 矿产资源使用许可证的年度最低资金额度 矿产资源利用合同,系外资企业与哈萨克斯坦主管机关订立,主管机关承诺向外资企业授予一定期限的矿产资源使用权的合同。外资企业可在合同约定范围内开展矿产开采和生产活动,同一主体可以签订多份矿产资源利用合同。合同的有效期最长为25年,拥有重大和独特储量的矿区的合同有效期最长为45年。 与我国需有偿取得探矿权、采矿权类似,在哈萨克斯坦通过矿产资源使用许可证和矿产资源利用合同取得矿业权的,矿业权主体需缴纳矿业权授予金。矿业权授予金系一次性向哈萨克斯坦支付的用于获得矿产资源使用权的费用。通过矿产资源使用许可证取得矿业权时需缴纳的矿业权授予金数额如下表3所示。通过签订矿产资源利用合同取得矿业权时需缴纳的矿业权授予金数额将根据矿业权类型和矿产储量是否已核准按照相应公式计算得出,并在矿产资源利用合同中予以具体约定。 基于矿产资源使用许可证取得矿业权需缴纳的矿业权授予金 在哈萨克斯坦,转让矿产资源使用权人的股权,受让人需获得主管机关颁发的许可证。矿产资源使用权人吸收新股东或配售股份也需办理申请手续。矿业权及相关标的物转让许可证的有效期为一年,未在期限内完成转让需重新申请。 矿业权主体有义务优先聘用哈萨克斯坦籍人员、采购当地工程和服务,采购份额不得低于总量的50%。自矿产品生产第二年起,矿业权主体应使用上一年度生产费用的1%资助哈萨克斯坦人员培训和科研工作。 哈萨克斯坦对战略性矿产资源享有优先获得使用权和优先购买相关标的物的权利,包括石油地质储量超过5,000万吨或天然气地质储量超过150亿立方米的地块、位于里海哈萨克斯坦区域的地块以及含有铀矿床的地块。 2 矿业开发前置许可制度 在哈萨克斯坦从事矿业开发,除取得矿业权外,还需获得相应前置活动许可。如从事地球物理研究、勘察和测量需勘察活动许可证;开采固体矿产(普通矿产除外)需矿产经营许可证;从事碳氢化合物的勘探和生产需碳氢化合物领域工程和服务许可证。这些前置许可是开展相关矿业经营活动的前提条件,与用于取得矿业权的矿产资源使用权许可证不同。 3 矿业开发土地使用制度 哈萨克斯坦土地使用权分为永久使用权、有偿临时使用权(租赁)和无偿临时使用权。外资企业可基于矿产资源使用许可证或矿产资源利用合同,在许可证或合同有效期内取得土地有偿临时使用权。土地为国有的,矿产资源使用权人需与地方行政主管机关签订土地租赁协议;土地为私有的,地方行政主管机关可征用土地并出租给矿产资源使用权人。在继受取得矿产资源使用权的情况下,受让方还需与主管机关另行签订土地租赁协议以获得土地使用权。 拥有勘探或开采许可证的矿业企业需缴纳土地使用费,勘探许可证下每个区块的费用根据许可证期限不同,为15至60倍月计算指数(约114至456美元),开采许可证下每平方公里费用为450倍月计算指数(约3,419美元)。 4 矿产品加工、销售和出口制度 哈萨克斯坦对矿产品加工和销售无一般性规定,但特定矿产资源利用合同可能要求矿业企业在境内加工一定数量的矿产,且哈萨克斯坦有权优先购买矿产资源,购买价格不得高于国际市场价格。若矿业权主体投资超过700万倍月计算指数(约5,368.5万美元)用于新建或升级加工设施,可与主管机关签订固体矿产加工协议,享受税收、投资补贴等优惠政策。《贵金属法》规定,除无需精炼的天然贵金属外,其他贵金属须送至政府批准的当地贵金属生产精炼厂加工,且哈萨克斯坦国家银行对黄金有优先购买权。 部分矿产品出口需获得出口许可证,如天然石材、有色金属、贵金属等。《贵金属法》规定,出口含贵金属的原材料需获得政府批准的当地贵金属生产精炼厂的豁免。此外,哈萨克斯坦可能实施矿产品出口临时禁令。 5 矿业开发劳动用工制度 哈萨克斯坦劳动用工受《劳动法》规制,通常企业需与年满十六周岁的公民订立书面劳动合同,试用期一般不超过三个月。标准工作时间为每周40小时,加班需经劳动者书面同意,每天最多2小时,每月最多12小时,加班补偿为正常工资的150%。劳动者每年享有至少24天的带薪休假,怀孕女职工享有产前70天、产后56天的产假。劳动者工资不得低于国家规定的最低工资标准。 为保护国内劳动力市场,哈萨克斯坦《人口迁移法》规定了外国劳动力在境内从事劳务活动的配额。企业聘用外国劳动力需获得地方行政机关颁发的许可证,并在规定的配额内聘用,同时缴纳一定费用。外国劳工在哈萨克斯坦从事有偿劳务需获得劳动部门颁发的工作许可。 6 矿业开发环保、健康和安全制度 在环境保护方面,《底土法》和《生态法》规定,勘探或采矿作业需开展环境影响评估,并获得相关环境许可证和(或)国家环境专家评审的肯定意见。面积超过25公顷的采石场和露天开采固体矿或面积超过150公顷的泥炭开采、固体矿产的初级加工等需开展环境影响评估,固体矿产的开采、富集等需取得环境许可证,许可证规定了废物堆积、处置、排放限额,超出限额需按比例缴费。 在健康保障方面,《劳动法》要求企业为雇员提供安全的工作场所和防护装备,并办理强制保险,同时对雇员进行职业健康和安全培训、指导和知识测试,提供安全生产流程所需文件,否则将面临罚款。 在安全保障方面,《底土法》规定企业从事固体矿产开采作业需制定并提交采矿计划,该计划需经过工业和基础设施发展部的工业安全审查,并在开矿期间和矿山关闭期间采取安全风险管理措施。《民防法》规定,除普通矿产的勘探和不进行钻探或爆破的采矿作业外,其他相关作业属于危险工业设施,运营者需进行强制性工业安全申报,使用的技术和设备也必须获得主管机关颁发的许可证。 采矿业是哈萨克斯坦国民经济的重要支柱,但在当地投资需关注法律风险。哈萨克斯坦法律强调国家对矿产资源的主权,规定国家有权优先获得战略性矿产资源和相关股权,还要求矿业权主体满足聘用本地员工的比例和采购当地货物、工程、服务的份额条件,投资者需将这些政策和成本纳入考量。此外,矿业法律制度多次修订,需持续关注政策变动。 除法律风险外,还需关注商业风险。哈萨克斯坦气候条件极端,可能增加运营成本;基础设施投入和维护不足,可能影响企业正常经营;税务负担较重且政策调整频繁,执行尺度不一,企业面临额外纳税风险;汇率波动和外汇管控力度变化也是潜在风险。 投资者在开展矿业投资活动前,应充分了解相关法律政策,选择合适的投资方式,并持续关注投资风险。

